| C&C_Name_Not_Decided.mix [message #406069] |
Wed, 07 October 2009 18:02  |
 |
Good-One-Driver
Messages: 959 Registered: January 2009 Location: Ukraine
Karma: 0
|
Colonel |
|
|
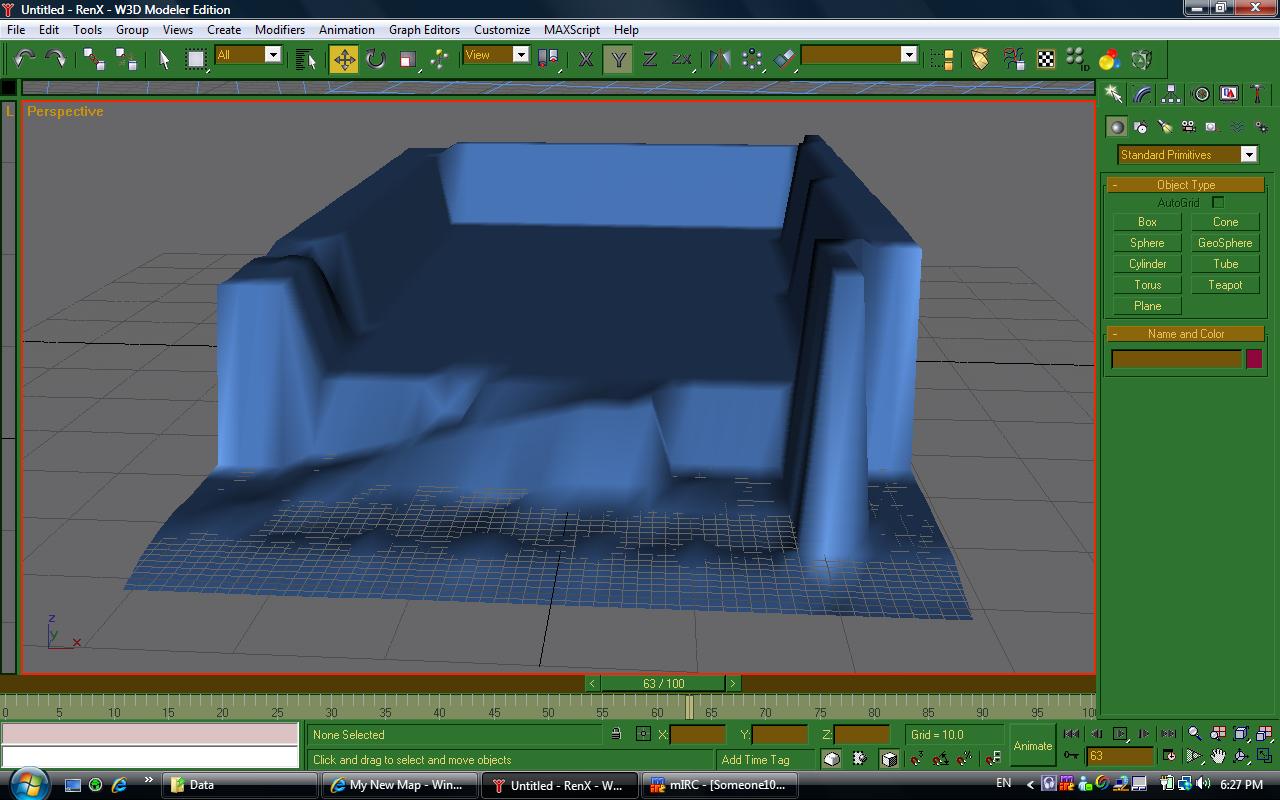
tell me some stuff i need to improve while im doing it so i dont have to redo when finished
-
Attachment: ddayai1.jpg
(Size: 125.28KB, Downloaded 1226 times)

| Quote: C4Smoke | Good-One-Driver is a little noob crying kid who sux at renegade I say let little noob kid Good-One-Driver cry all he wants lmao
Cry away little tiny kid
|
[Updated on: Mon, 12 October 2009 20:44] Report message to a moderator
|
|
|
|
|
|
|
|
|
|
|
|
| Re: C&C_D-Day_AI_Co-Op.mix [message #406119 is a reply to message #406069] |
Thu, 08 October 2009 01:26   |
 |
GEORGE ZIMMER
Messages: 2605 Registered: March 2006
Karma: 0
|
General (2 Stars) |
|
|
Ok, firstly, that looks awful. Now that we've gotten that out of the way, let's delve into WHY it's awful.
1: TOO. MUCH. STRETCHING. The canyon walls (I hope to GOD they're canyon walls and not metallic or some BS) look awful.
2: You clearly just took a plane, made it 100x100 or so, and then soft selected (Maybe not even that) some vertexes up and down. If you're going to do that, ATLEAST make use of X and Y coordinates...
3: The shore looks way too boxy. Seriously, what kinda shore is gonna look like that? This isn't 1992, work on aesthetics a little.
4: That is NOT how you do water. What you want to do is make the island first, make a little bit of a sea floor, then extrude off of the island (preferably all on the same Z coordinate unless you want your water to look stupid), then detach said extrusions and turn that into the water. It'd be a good idea to add in some alpha blending near the shores too, so you'll definitely need to extrude for that part.
5: The general concept looks bad. Why does GDI start there? Why does Nod get an obelisk rather than a plethora of turrets?
And there's the whole question as to how GDI will get around to the Nod area. Are they going to go around that badly stretched wall or something? That'll only lead to camping galore.
6: Don't place buildings until you're done with the map. It's usually a good idea to not plop them down anyway. You'll want to make cuts in the terrain BEFORE adding the buildings, or else you'll have texture collision galore.
Normally I'd cut you SOME slack, but it's not like this is your first time. Look up some more tutorials.
Incase you don't know the link: http://renegadehelp.net/index.php?act=tutorials&id=286#291
I'm tempted to make a similar map myself except better just to show you what something like that SHOULD be like.
Toggle Spoiler| Scrin wrote on Sat, 24 January 2009 13:22 |
| cAmpa wrote on Sat, 24 January 2009 12:45 | Scrin, stop pming people to get the building bars.
|
FUCK YOU AND THIS SHIT GAME WITH YOUR SCRIPTS!!! I HAVE ASKING YOU AND ANOTHER NOOBS HERE ABOUT HELP WITH THAT BUILDING ICONS FEATURES FOR YEARS, BUT YOU KEEP IGNORING ME AND KEEP WRITE SHIT, SO BURN YOU AND YOUR ASSLICKERS FRIENDS, THIS TIME I'M NOT COME BACK!!!!!!!!!
|
[Updated on: Thu, 08 October 2009 01:27] Report message to a moderator
|
|
|
|
|
|
|
|
|
|
|
|
| Re: C&C_D-Day_AI_Co-Op.mix [message #406145 is a reply to message #406069] |
Thu, 08 October 2009 07:51   |
 |
crazfulla
Messages: 667 Registered: September 2006 Location: Aotearoa
Karma: 0
|
Colonel |
|
|
Tutorials blah, half of them are poorly written and/or illustrated.
Thankfully I learned a bit off titan ^_^
Not that I ever really finish what I start.
| "GEoDLeto wrote:" | so what you are saying it is gonna take even longer before this thing is finished
So the topic title should be changed to: a sucky little "teaser" from C&C Reborn has been released
|
| "halo2pac wrote:" | Unless they are girls, I am not going to bone them.
|
|
|
|
|
|
|
|
|
|
|
| Re: C&C_D-Day_AI_Co-Op.mix [message #406220 is a reply to message #406151] |
Thu, 08 October 2009 15:33   |
 |
GEORGE ZIMMER
Messages: 2605 Registered: March 2006
Karma: 0
|
General (2 Stars) |
|
|
| Altzan wrote on Thu, 08 October 2009 10:28 |
| ErroR wrote on Thu, 08 October 2009 07:54 |
| Altzan wrote on Thu, 08 October 2009 15:52 | I was gonna link to a great tutorial I used, there were two parts and part two showed how he made an awesome tunnel segment from 1 plane...
...but I can't find it 
|
does it include a box and a few planes to cut it with boolean?
|
The first one started with one plane. He extruded some, warped the terrain a little bit, and then started copying pieces and rotating them to make a 'zero' shape. Decent mountains too.
In the second one he starts again with one plane and makes a tunnel segment. One of the last screenies shows Havoc standing in the completed tunnel which was textured white.
And on a side note, does a map HAVE to look realistic? I'll take gameplay over looks any day... Although I am wondering how the heck those infantry are supposed to get to the Obby...
|
Ah, that was Blazea's. He wrote a pretty good tutorial, albeit hard to follow. That's the way you generally should make things though, by starting off of one plane and going from there. And no, not with a 100x100 plane and dragging crap around.
I dunno why it didn't get on Renegadehelp.net, it was one of the better ones... Maybe I'll write my own that's really easy to follow.
Also,
| Quote: | well no shit i just started did it one day of coarse i will make it look better and shit this is just the first look i will make it look way better that just what it looks like now i will spend 2 weeks on this or more
|
You don't really get how map making is usually done, do you? You don't just throw two planes on top of eachother then add buildings then go from there. Even if it IS the starting bit, for one, you've shown history of releasing AWFUL maps.
For two, that's not the way you start a map, so it already looks to be shit. Restart it.
Toggle Spoiler| Scrin wrote on Sat, 24 January 2009 13:22 |
| cAmpa wrote on Sat, 24 January 2009 12:45 | Scrin, stop pming people to get the building bars.
|
FUCK YOU AND THIS SHIT GAME WITH YOUR SCRIPTS!!! I HAVE ASKING YOU AND ANOTHER NOOBS HERE ABOUT HELP WITH THAT BUILDING ICONS FEATURES FOR YEARS, BUT YOU KEEP IGNORING ME AND KEEP WRITE SHIT, SO BURN YOU AND YOUR ASSLICKERS FRIENDS, THIS TIME I'M NOT COME BACK!!!!!!!!!
|
[Updated on: Thu, 08 October 2009 15:35] Report message to a moderator
|
|
|
|
| Re: C&C_D-Day_AI_Co-Op.mix [message #406232 is a reply to message #406220] |
Thu, 08 October 2009 16:04   |
 |
Altzan
Messages: 1586 Registered: September 2008 Location: Tennessee
Karma: 0
|
General (1 Star) |
|
|
| GEORGE ZIMMER wrote on Thu, 08 October 2009 17:33 | Ah, that was Blazea's. He wrote a pretty good tutorial, albeit hard to follow. That's the way you generally should make things though, by starting off of one plane and going from there. And no, not with a 100x100 plane and dragging crap around.
I dunno why it didn't get on Renegadehelp.net, it was one of the better ones... Maybe I'll write my own that's really easy to follow.
|
Ah, yeah his tutorials were awesome. It took me some time to really get the hang of it but the end result is some new awesome skills.
They proabably weren't saved to the new website because they were all images, no text... that doesn't diminish it though 
| Good-One-Driver wrote on Thu, 08 October 2009 23:20 | well no shit i just started did it one day of coarse i will make it look better and shit this is just the first look i will make it look way better that just what it looks like now i will spend 2 weeks on this or more
|
If you're going to put that much work into it, you probably should have taken that amount of time before sharing, tbh...
I cannot imagine how the clockwork of the universe can exist without a clockmaker. ~Voltaire
|
|
|
|
|
|
|
|
|
|
| Re: C&C_D-Day_AI_Co-Op.mix [message #406509 is a reply to message #406489] |
Sat, 10 October 2009 13:32   |
 |
Altzan
Messages: 1586 Registered: September 2008 Location: Tennessee
Karma: 0
|
General (1 Star) |
|
|
| Good-One-Driver wrote on Sat, 10 October 2009 12:02 | ok i am im just saying this is the first part i will make it look more realistic im just saying this is the very first part of coarse its not going to look amazing because i didnt add mountains or hills or ditchs or nothing i was working on the bottom and now i will make my way to the top im just thinking and trying out ways to make it look better
|
OK cool, hope you don't run into any problems.
I cannot imagine how the clockwork of the universe can exist without a clockmaker. ~Voltaire
|
|
|
|
| Re: C&C_D-Day_AI_Co-Op.mix [message #406519 is a reply to message #406489] |
Sat, 10 October 2009 15:00   |
 |
GEORGE ZIMMER
Messages: 2605 Registered: March 2006
Karma: 0
|
General (2 Stars) |
|
|
| Good-One-Driver wrote on Sat, 10 October 2009 12:02 | ok i am im just saying this is the first part i will make it look more realistic im just saying this is the very first part of coarse its not going to look amazing because i didnt add mountains or hills or ditchs or nothing i was working on the bottom and now i will make my way to the top im just thinking and trying out ways to make it look better
@di3 i will change name if you dont want it to be d-day
|
Like I said, it doesn't matter what you were doing, you still went about it the wrong way.
Toggle Spoiler| Scrin wrote on Sat, 24 January 2009 13:22 |
| cAmpa wrote on Sat, 24 January 2009 12:45 | Scrin, stop pming people to get the building bars.
|
FUCK YOU AND THIS SHIT GAME WITH YOUR SCRIPTS!!! I HAVE ASKING YOU AND ANOTHER NOOBS HERE ABOUT HELP WITH THAT BUILDING ICONS FEATURES FOR YEARS, BUT YOU KEEP IGNORING ME AND KEEP WRITE SHIT, SO BURN YOU AND YOUR ASSLICKERS FRIENDS, THIS TIME I'M NOT COME BACK!!!!!!!!!
|
|
|
|
|
| Re: C&C_D-Day_AI_Co-Op.mix [message #406669 is a reply to message #406069] |
Mon, 12 October 2009 06:08   |
 |
R315r4z0r
Messages: 3837 Registered: March 2005 Location: Earth
Karma: 0
|
General (3 Stars) |

|
|
I'd give you an example of a good way to make the sides look if I wasn't going to school.
Edit: here is an old WIP screenshot from a Reborn map I'm making.
http://i27.photobucket.com/albums/c175/r315razor/maping%20updates/Ice/Ice_11.jpg
Notice how the cliffs around aren't necessarily straight. They are more rounded, and that one on the middle section is actually inverted.
Just try not to stretch things so far that they get flat. Give them more polys.
If you plan on added fog to the map, then making long stretched out polys will make the map look horrible. Fog is distributed along the surface using the poly faces of the mesh. If there is only one poly, then the fog will always be there and your terrain will always look gray and textureless.
[Updated on: Mon, 12 October 2009 06:12] Report message to a moderator
|
|
|
|
|
|
|
|
| Re: C&C_D-Day_AI_Co-Op.mix [message #406722 is a reply to message #406069] |
Mon, 12 October 2009 20:43   |
 |
Good-One-Driver
Messages: 959 Registered: January 2009 Location: Ukraine
Karma: 0
|
Colonel |
|
|
ok i got the "maze part" figured out now all i need to do is make it looke more realistic add some cool shit to it like texture and fix it up a bit but in my opinion it will be a great looking map/co-op blah.blah.blah.
+ I need to do a bunch in LE (ai bots, spawnpoints, weather, sounds, waypoints, scripts)
so dont excpect this soon but if you would like to kindly test my beta map and tell me what you find wrong and glitches and so i will be more then happy to fix it
ohh and i need a couple request who has some "cool" german sounds... like i have no idea about any germen and i dont want to add some insulting stuff so i am asking for your cool for some mp3 or wav files with german music, or sound affects, voices, speaches...
thank you very much here is ss tell me what you think of it now and if i add some more stuff...
one more request who knows were to get a big bunker like di3 used in his map and were to get some cool w3d/model stuff to add to the map like those tank blockers and so on. If some one has them or can make them i would really apreciate it thank you for reading this and your time
i know you cant tell much with out the texture but this is what ive been doing latly hope you like it.



BTW: if some of you are wondering what i am basing this map on it is a movie called "Saving Private Ryan"

| Good-One-Driver wrote on Mon, 12 October 2009 22:46 | BTW THESE ARE THE NAME I CAME UP WITH TELL ME WHAT YOU THINK
C&C_Allied_Assault.mix
C&C_Saving_Private_Havoc.mix
if you come up with some better ones please tell me.
thank you
|
-
Attachment: map1.jpg
(Size: 113.40KB, Downloaded 796 times)
-
Attachment: map2.jpg
(Size: 116.53KB, Downloaded 808 times)
-
Attachment: map3.jpg
(Size: 121.74KB, Downloaded 802 times)
-
Attachment: hax0r03.gif
(Size: 860.00KB, Downloaded 638 times)

| Quote: C4Smoke | Good-One-Driver is a little noob crying kid who sux at renegade I say let little noob kid Good-One-Driver cry all he wants lmao
Cry away little tiny kid
|
[Updated on: Mon, 12 October 2009 21:03] Report message to a moderator
|
|
|
|