Home » Renegade Discussions » Mod Forum » Need help with a map
| Need help with a map [message #415986] |
Mon, 28 December 2009 16:27  |
crysis992
Messages: 314 Registered: June 2008
Karma: 0
|
Recruit |

|
|
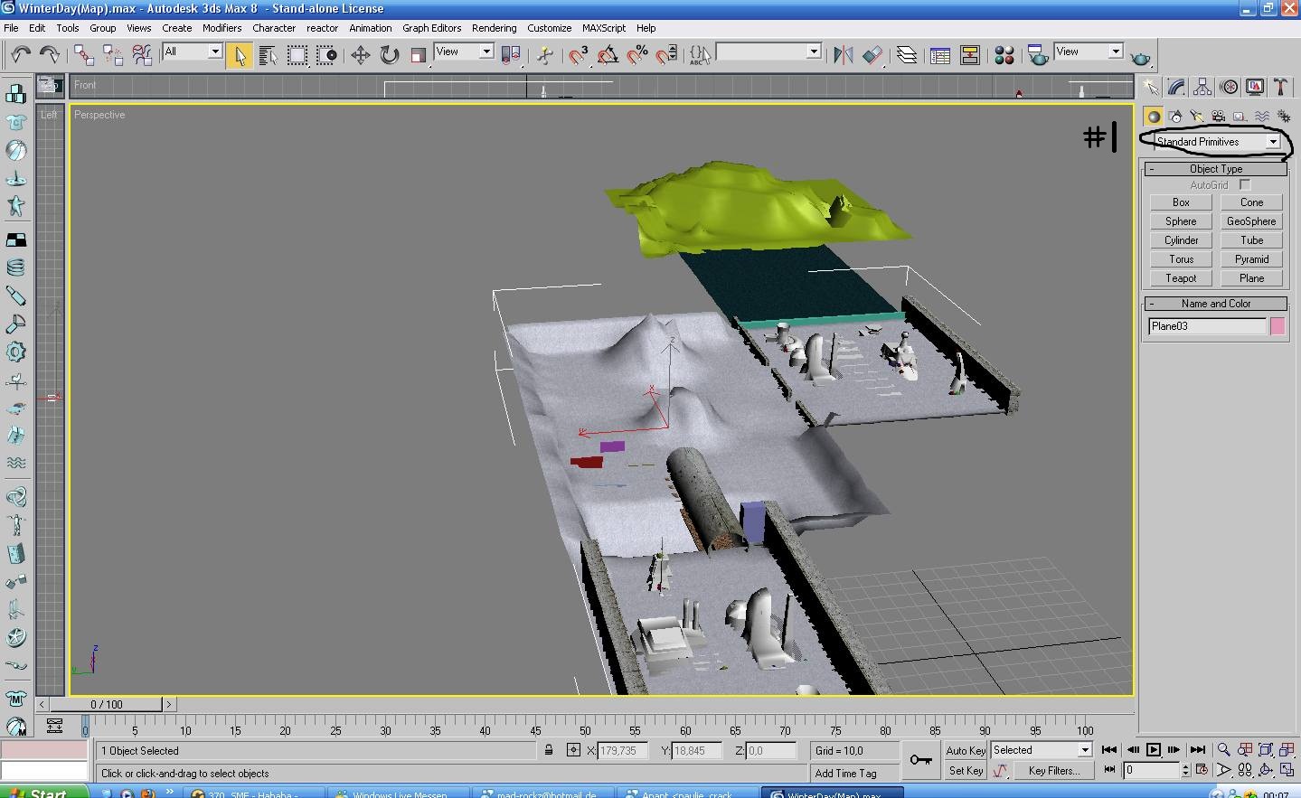
Hey guys.
Im working on a map, but i need help.
Does someone can explain me how to make a tunnel?
I tried to do a tunnel with this tutorial:
http://www.renegadehelp.net/index.php?act=tutorial&id=8010
But i failed at the first step:
First you must add the Boolean Compound Modifier to your toolbar.
Goto Customize --> Customize Userinterface, then Click on the `Toolbars` Tab and search the Boolean Compound Object:
3ds max8 does not have this:
Boolean Compound Object :/
2.
How to use more than 2 textures?
I know how to do that VertexPaint, but on this way i get only 2 textures on my terrain plane? But i want 3 or more textures on my plane :/ Does someone know how to do that?
3.
And have you any good tips to do a better terrain?
4.
Where can i find some good models? like a Bridge, buildings for my terrain....
[Updated on: Mon, 28 December 2009 16:29] Report message to a moderator
|
|
|
|
|
|
| Re: Need help with a map [message #415991 is a reply to message #415986] |
Mon, 28 December 2009 16:47   |
 |
GEORGE ZIMMER
Messages: 2605 Registered: March 2006
Karma: 0
|
General (2 Stars) |
|
|
You could either boolean, or just drag some of the vertexes of whatever area it is you want to make the tunnel in, delete a couple of faces on one end and the other, and extrude and weld where necessary.
But that map looks like fucking shit, so, good luck with that
Toggle Spoiler| Scrin wrote on Sat, 24 January 2009 13:22 |
| cAmpa wrote on Sat, 24 January 2009 12:45 | Scrin, stop pming people to get the building bars.
|
FUCK YOU AND THIS SHIT GAME WITH YOUR SCRIPTS!!! I HAVE ASKING YOU AND ANOTHER NOOBS HERE ABOUT HELP WITH THAT BUILDING ICONS FEATURES FOR YEARS, BUT YOU KEEP IGNORING ME AND KEEP WRITE SHIT, SO BURN YOU AND YOUR ASSLICKERS FRIENDS, THIS TIME I'M NOT COME BACK!!!!!!!!!
|
|
|
|
|
| Re: Need help with a map [message #415992 is a reply to message #415991] |
Mon, 28 December 2009 16:54   |
anant
Messages: 571 Registered: July 2008 Location: Canada
Karma: 0
|
Colonel |
|
|
| GEORGE ZIMMER wrote on Mon, 28 December 2009 17:47 |
But that map looks like fucking shit, so, good luck with that
|
does it look anywhere near finished?
no, so fuck you.
Crysis, looks good, cant wait for final result

Rest in peace spoonplex, We love you.
|
|
|
|
|
|
| Re: Need help with a map [message #415994 is a reply to message #415992] |
Mon, 28 December 2009 17:00   |
 |
GEORGE ZIMMER
Messages: 2605 Registered: March 2006
Karma: 0
|
General (2 Stars) |
|
|
| anant wrote on Mon, 28 December 2009 17:54 |
| GEORGE ZIMMER wrote on Mon, 28 December 2009 17:47 |
But that map looks like fucking shit, so, good luck with that
|
does it look anywhere near finished?
no, so fuck you.
Crysis, looks good, cant wait for final result
|
Finished or not, that's not the way you go about making a map.
| Quote: | @GEORGE ZIMMER
Does i asked for any opinions??
Does i said its finish?
nope...so stfu!
|
You posted it here, you asked for ways it could be improved, I gave you some tips. Way to ignore that part.
Toggle Spoiler| Scrin wrote on Sat, 24 January 2009 13:22 |
| cAmpa wrote on Sat, 24 January 2009 12:45 | Scrin, stop pming people to get the building bars.
|
FUCK YOU AND THIS SHIT GAME WITH YOUR SCRIPTS!!! I HAVE ASKING YOU AND ANOTHER NOOBS HERE ABOUT HELP WITH THAT BUILDING ICONS FEATURES FOR YEARS, BUT YOU KEEP IGNORING ME AND KEEP WRITE SHIT, SO BURN YOU AND YOUR ASSLICKERS FRIENDS, THIS TIME I'M NOT COME BACK!!!!!!!!!
|
|
|
|
|
|
|
|
|
| Re: Need help with a map [message #416022 is a reply to message #415996] |
Tue, 29 December 2009 03:53   |
 |
GEORGE ZIMMER
Messages: 2605 Registered: March 2006
Karma: 0
|
General (2 Stars) |
|
|
| crysis992 wrote on Mon, 28 December 2009 18:24 |
eh wtf is wrong with it? i made a nod and gdi base, a main field for "fights"
and now im adding tunnels.
|
Firstly, just because it has a GDI and Nod base and a "main field for fights" does not mean it will be good. There is a huge amount of shitty fanmaps out there. Make yours NOT be mediocre. Aim for something higher.
Here, I'll even pick apart WHY exactly your map is shitty and you should redo it from scratch:
-The terrain is ugly. No two ways about it. Don't just drag vertexes upwards, this is an awful way to go about making a map. GoodOneDriver did the same shit for his map, that's why it looked awful.
-The tunnel is a basic cylindrical pipe. That's awful, and will be noticeably bad to the players. Seriously, my first ever thing I made in gmax was a tunnel that looked 10x better than that shit. I'm not trying to boast, but c'mon, you can do better- you even have 3DSmax...
-The walls are obviously just plopped down on the map. Willing to bet the bottoms still have a face on them that collide with the terrain below. Don't just plop objects down.
-A map with just some walls and a boring, obviously vertexes-dragged-upwards-to-make-mountains mountains for a field, and some more walls surrounding a base = very aesthetically unpleasing. I also don't see any unique gameplay coming out of this.
-The part near the Nod base seems pretty much useless, but your map "isn't finished" so I guess I shouldn't nitpick there. Still, it also looks awful.
-The map looks too spread out. If you plan to add in that big mountain area near the Nod base into the main map's area, it'll be even worse. This does NOT make for good gameplay in Renegade.
-The barriers of the center field are badly done. There's really no other way to go about it.
-The building set up looks terrible. Why is the obelisk so far away from the base enterance (especially when there's like 2 for Nod, people will be able to easily get into the Nod ref and the PP) when the AGT is so close to its entrance? Why is GDI's refinery facing right into a wall?
Just remake the whole map. I know you're going to jump right into "BUT ITS NOT FINISHED YET LOL", but get your head out of your ass and realize that it will fall into the pits of subpar maps that will go into the metaphorical Renegade landfill of shit.
| crysis992 wrote on Mon, 28 December 2009 18:24 | Later in LE i add the trees & other stuff.
so wtf is wrong with it?
|
Go download a TON of fanmaps and look at the ones that look fucking awesome as compared to the ones that look shitty. No, seriously, not being sarcastic or a dick here, go list all the ones that look awesome, then list the ones you think look shitty. I'll pick those apart and tell you why they might be awesome and might be shitty (naturally some differences in opinion will occur).
Chances are likely, the ones that look shitty will have been built in a similar fashion to the way you're constructing your map right now.
I need to write up a tutorial on how to make a basic map sometime- the ones out there lead people in entirely the wrong direction and don't give them any insight on how to properly use gmax/3DSmax at ALL.
Good job using an overused image that is fucking retarded as it stands to further prove you're incapable of supplying any form of argument with anything even remotely decent.
Toggle Spoiler| Scrin wrote on Sat, 24 January 2009 13:22 |
| cAmpa wrote on Sat, 24 January 2009 12:45 | Scrin, stop pming people to get the building bars.
|
FUCK YOU AND THIS SHIT GAME WITH YOUR SCRIPTS!!! I HAVE ASKING YOU AND ANOTHER NOOBS HERE ABOUT HELP WITH THAT BUILDING ICONS FEATURES FOR YEARS, BUT YOU KEEP IGNORING ME AND KEEP WRITE SHIT, SO BURN YOU AND YOUR ASSLICKERS FRIENDS, THIS TIME I'M NOT COME BACK!!!!!!!!!
|
[Updated on: Tue, 29 December 2009 04:00] Report message to a moderator
|
|
|
|
|
|
| Re: Need help with a map [message #416033 is a reply to message #416024] |
Tue, 29 December 2009 05:50   |
 |
GEORGE ZIMMER
Messages: 2605 Registered: March 2006
Karma: 0
|
General (2 Stars) |
|
|
| anant wrote on Tue, 29 December 2009 05:21 | im not gonna read what you said, prob cause i dont care, but goodjob at beinga douche bag!
just help crysis out ffs
|

Also, you're NOT helping him out- you haven't done SHIT to help him out, all you did was say "looks good!" rather than actually giving him any advice or criticism. Right now, as we speak, I'm writing up a huge tutorial on how to make maps. What the hell are you doing?
Toggle Spoiler| Scrin wrote on Sat, 24 January 2009 13:22 |
| cAmpa wrote on Sat, 24 January 2009 12:45 | Scrin, stop pming people to get the building bars.
|
FUCK YOU AND THIS SHIT GAME WITH YOUR SCRIPTS!!! I HAVE ASKING YOU AND ANOTHER NOOBS HERE ABOUT HELP WITH THAT BUILDING ICONS FEATURES FOR YEARS, BUT YOU KEEP IGNORING ME AND KEEP WRITE SHIT, SO BURN YOU AND YOUR ASSLICKERS FRIENDS, THIS TIME I'M NOT COME BACK!!!!!!!!!
|
[Updated on: Tue, 29 December 2009 05:50] Report message to a moderator
|
|
|
|
|
|
| Re: Need help with a map [message #416057 is a reply to message #415986] |
Tue, 29 December 2009 11:06   |
 |
GEORGE ZIMMER
Messages: 2605 Registered: March 2006
Karma: 0
|
General (2 Stars) |
|
|
I'm still working on my tutorial (which will be rather large), but try extruding (shift+click) off of an edge of a plane. That'll basically allow you to make more planes off of a plane.
Also, you can't put two textures on one plane... rather, not on just one polygon (which is probably what you mean). In order to blend an object, it has to be several polygons. Use semi-wireframe mode (Hit F3), it'll let you see edges and such while still seeing the model itself... well, it does in RenX anyways.
and anyways, how could you not notice it looks pretty shitty...? Again, look at maps that look awesome- I guarantee they were made very differently.
Toggle Spoiler| Scrin wrote on Sat, 24 January 2009 13:22 |
| cAmpa wrote on Sat, 24 January 2009 12:45 | Scrin, stop pming people to get the building bars.
|
FUCK YOU AND THIS SHIT GAME WITH YOUR SCRIPTS!!! I HAVE ASKING YOU AND ANOTHER NOOBS HERE ABOUT HELP WITH THAT BUILDING ICONS FEATURES FOR YEARS, BUT YOU KEEP IGNORING ME AND KEEP WRITE SHIT, SO BURN YOU AND YOUR ASSLICKERS FRIENDS, THIS TIME I'M NOT COME BACK!!!!!!!!!
|
|
|
|
|
|
|
| Re: Need help with a map [message #416060 is a reply to message #416058] |
Tue, 29 December 2009 11:23   |
 |
GEORGE ZIMMER
Messages: 2605 Registered: March 2006
Karma: 0
|
General (2 Stars) |
|
|
| crysis992 wrote on Tue, 29 December 2009 12:14 |
| GEORGE ZIMMER wrote on Tue, 29 December 2009 12:06 | Again, look at maps that look awesome- I guarantee they were made very differently.
|
Its my first map ever...
never made a map before -.-´
I know other maps are better than this. But i want to LEARN how to do better maps or? Im sure everyone started with things like this, or not?
|
Well, you have to think about how they were made. Try to re-construct similar things on your own.
Nearly every musician learned to play an already famous song, every scientist learned off of the discoveries of previous scientists, etc. If there's already something good out there, look at how it was made- examine the FUCK out of it until you understand how it was made. Experiment with the tools you have until you stumble upon how to make something similar to what you think is awesome.
And if you're too lazy to do it the way most people did it, wait until I'm done with this ridiculously long tutorial and read that to get yourself started.
Toggle Spoiler| Scrin wrote on Sat, 24 January 2009 13:22 |
| cAmpa wrote on Sat, 24 January 2009 12:45 | Scrin, stop pming people to get the building bars.
|
FUCK YOU AND THIS SHIT GAME WITH YOUR SCRIPTS!!! I HAVE ASKING YOU AND ANOTHER NOOBS HERE ABOUT HELP WITH THAT BUILDING ICONS FEATURES FOR YEARS, BUT YOU KEEP IGNORING ME AND KEEP WRITE SHIT, SO BURN YOU AND YOUR ASSLICKERS FRIENDS, THIS TIME I'M NOT COME BACK!!!!!!!!!
|
|
|
|
|
| Re: Need help with a map [message #416064 is a reply to message #415986] |
Tue, 29 December 2009 12:28   |
Stefan
Messages: 212 Registered: April 2006
Karma: 0
|
Recruit |
|
|
Don't take anyone calling your map crap too seriously. There's always someone better out there. Keep on practicing and you'll be making good looking maps in no-time.
Looks pretty good for you first map by the way 
George, can you post up some screenshots of your maps so i can piss all over them?
je m'appelle ohnoes!
[Updated on: Tue, 29 December 2009 12:31] Report message to a moderator
|
|
|
|
| Re: Need help with a map [message #416070 is a reply to message #416064] |
Tue, 29 December 2009 13:17   |
 |
GEORGE ZIMMER
Messages: 2605 Registered: March 2006
Karma: 0
|
General (2 Stars) |
|
|
| Stefan wrote on Tue, 29 December 2009 13:28 | Don't take anyone calling your map crap too seriously.
|
There's a difference between someone calling something crap, and someone calling something crap with various reasons WHY it's crap.
| Stefan wrote on Tue, 29 December 2009 13:28 | George, can you post up some screenshots of your maps so i can piss all over them?
|
This comment alone means that no matter what I'd post, you'd automatically shoot it down because you're incapable of putting away any bias and judging something based upon your own opinion.
Dipshit.
Toggle Spoiler| Scrin wrote on Sat, 24 January 2009 13:22 |
| cAmpa wrote on Sat, 24 January 2009 12:45 | Scrin, stop pming people to get the building bars.
|
FUCK YOU AND THIS SHIT GAME WITH YOUR SCRIPTS!!! I HAVE ASKING YOU AND ANOTHER NOOBS HERE ABOUT HELP WITH THAT BUILDING ICONS FEATURES FOR YEARS, BUT YOU KEEP IGNORING ME AND KEEP WRITE SHIT, SO BURN YOU AND YOUR ASSLICKERS FRIENDS, THIS TIME I'M NOT COME BACK!!!!!!!!!
|
|
|
|
|
| Re: Need help with a map [message #418071 is a reply to message #415986] |
Wed, 20 January 2010 12:52  |
Raptor RSF
Messages: 210 Registered: July 2007 Location: Netherlands
Karma: 0
|
Recruit |
|
|
Hello crysis,
Well I see you are doing good at trying to make your (first?) map.
Its actually good to start learning like this for the very beginning. Its very difficult to make a nice map, but i know you can do it. You are just testing how the progress of map making goes, and you are doing than i ever did at map making.
My first map was just a square with no terrain details, only to see how the building setup and harvester path finding and tele-porting worked.
If you don't know how to make a better terrain, my advise is to start doing those tutorials that where shipped with 3dsmax. They helped me allot and they contain everything you need to make nice maps.
- Also you may like drawing the map first on paper.
- Don't make the map too large, as those maps mostly not very popular.
- building setup is one very important thing. Both teams should have the same chances destroying the enemy base.
- There should be enough, but not too much strategy in your map.
Do you want harvy walkers in you map?
Do you want the sbh to have better chances?
And what about point whores..?
Do you want a tech or hotty to been able to sneak into enemy base?
Also,
- Some people don't like field or under, just because there is just 1 vehicle entrance to the base.
- Don't make too many tunnels, or too long tunnel.
You might consider > wallnukers/ioners, tunnelnukers/ioners.
Well there is probably much more to make a note off
It takes very much time, but the chance for your map to reach a mappack or server is much higher.
Good luck making great maps
Rencom server Fan - Marathon#1
|
|
|
|
Goto Forum:
Current Time: Tue Apr 07 15:59:09 MST 2026
Total time taken to generate the page: 0.01193 seconds
|